TimeDoc Health—Creating a Care Coordination Dashboard
Improving usability, accessibility, and efficiency for care coordinators managing chronic care patients.
The Challenge
The care coordination platform had been in use for eight years without meaningful updates to usability or accessibility. The UI forced Care Coordinators to frequently scroll in order to find what they needed and didn’t allow them to pivot easily when patients jumped topics.
In addition, it made their real work unclear, causing Care Coordinators to spend time on tasks that were outside of their responsibilities.
My role
I led a human-centered design review of the platform, combining heuristic evaluation, interviews, shadowing, and workflow analysis. My work uncovered the core pain points and guided the team toward a modular redesign that balanced efficiency with accessibility.
The result
We restructured the interface into clear "zones of work," cutting average call times by five minutes per patient interaction. That freed each coordinator to reach at least two more patients per day— a significant efficiency gain in a resource-strained call center.
This project reinforced the value of pairing qualitative discovery with quantitative validation. By combining continuous interviews, SUS scoring, and clickstream data, I was able to both uncover hidden pain points and measure the real impact of changes—building credibility with users and stakeholders alike.
Empathize—UX Research
Agile User Research
Weekly “Continuous Discovery” interviews with care coordinators and enrollment specialists to capture the realities of their day-to-day work.

Affinity & Sequence Models
I synthesized the interview results into an affinity model to cluster observations and identify recurring themes across participants.
I created a sequence model to capture users’ step-by-step processes and identify where friction occurred. Mapping each action and decision revealed points of confusion and delay.
Quantitative Analysis
Used FullStory click tracking to pinpoint repetitive scrolling, underused features, and wasted time. Paired data patterns with follow-up interviews to uncover the “why” behind behaviors.

SUS Scoring
Ran System Usability Scale surveys before and after updates to measure usability perceptions across roles, tenure, and bilingual segments.


Define
Personas
Built a persona library from real user attributes and attitudes to inform ideation with real users' needs.

Anti-Personas
Persona library highlighted both success archetypes and risky anti-patterns. This risk was important to identify due to sensitive patient information being handled.

Ideate
Vision Sessions
Facilitated product and development workshops, ensuring user voices were central to brainstorming. Team

Entire team collaborated on a new user flow.
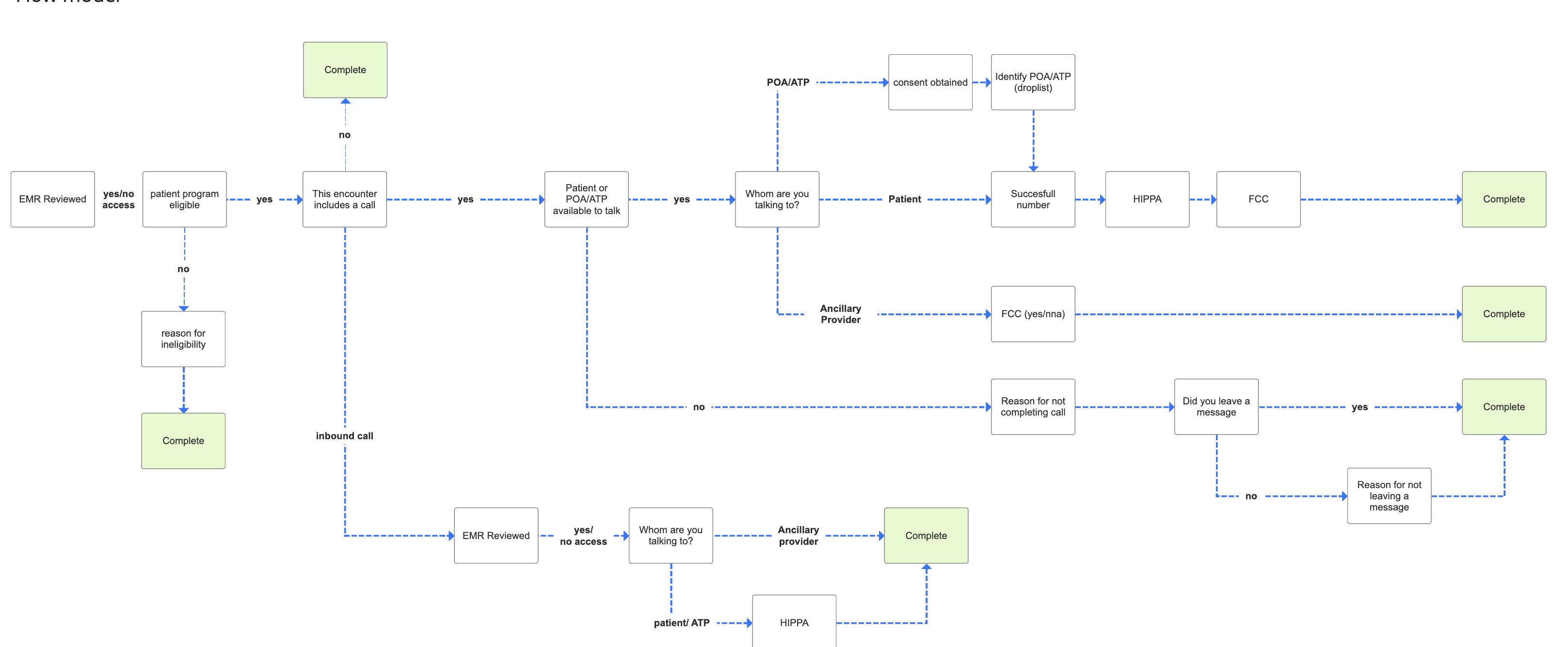
Working out the logic
Team collaborated on understanding the most effective flow of data and potential choice sets.
Journey Map
Translated research insights into a shared understanding of the user experience
I created a journey map illustrating Care Coordinators’ workflow during patient calls.
The map highlighted moments of confusion, redundant actions, and emotional frustration, helping the team align on which parts of the process most urgently needed redesign.
Storyboarding
Aligned cross-functional understanding with low-fidelity storyboards, avoiding confusion around the term “wireframes.”

Prototype
Design System
Introduced atomic design methodology to unify colors, type, and components—establishing a predictable “physics” for the UI.

Interactive Prototypes
Provided realistic interaction models, enabling the team to validate flows and styling before committing to build.

Separated Calling functionality from patient data management functionality and surfaced actionable items so coordinators could quickly see what was going on with a patient and whether they needed a call.
Test
Remote User Testing
Care Coordinators completed real-world tasks in prototypes; click patterns revealed significant efficiency gains.
Key Insights
Baseline assumptions of success validated.

Design Implications
Implications from user testing lead to improved design and functionality

Iterate—Gradually Roll Out Redesigned Features
Phase 1: Create patient data managers—Event Manager
Event Manager: Replaced horizontal timelines with glanceable summaries.
Previous: Users wasted time and clicks
New: Events manager gave a full picture in one glance
Phase 1: Create patient data managers—Medication Manager
Split adherence tracking from dosage editing, added searchable left-column navigation modeled after familiar email UIs. Coordinators called it “a great relief.”
Previous: Most hated feature rife with inconsistencies and unclear functionality.
New: Functionality clarified to become the most loved feature.
Patient Record Dashboard
Gave care coordinators a quick overview, cutting clicks and scrolls.

Managers were moved to the left side to minimize need to move around the screen. "Show/hide" functionality made clearer.
SUS Scoring
Redesigned features consistently improved usability by 10+ points, with new features scoring in the “excellent” range.
Quantitative Monitoring
Ongoing FullStory analysis validated time savings and flagged adoption gaps for retraining or iteration.
Impact
- Accessibility addressed: Systems redesigned to support colorblind coordinators and diverse user needs.
- Efficiency gained: Five minutes saved per call → two extra patients supported daily, per coordinator.
- Usability uplifted: SUS scores rose consistently across all redesigned features.
- Trust rebuilt: Coordinators felt heard and described updates as “what I’ve been asking for for years.”
Reflection
This project reinforced the value of pairing qualitative discovery with quantitative validation. By combining continuous interviews, SUS scoring, and clickstream data, I was able to both uncover hidden pain points and measure the real impact of changes—building credibility with users and stakeholders alike.