The Care Director team had operated with a development-driven mindset for years, designing primarily for engineering ease. This resulted in significant UI inconsistencies, poor usability, and limited accessibility—hindering both patient care and market expansion.
Though originally brought on to improve usability, my true contribution was shifting the team toward a user-centered design approach.
Qualitative Data Collection
Copying and pasting between multiple tools
Creating their own templates in Word
Creating their own task list in Excel
Duplicating efforts by writing on paper and transcribing into computer
Late-career, in their 40's or older & primarily female
Incredibly devoted to patient health & preventing readmissions
Unable to read small type on screen
Experiencing wrist pain
Consolidate qualitative data
Involve team members of all disciplines to build a shared understanding of user data
All notes consolidated across users to uncover themes
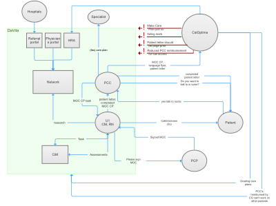
Flow model allows better visualization of user journey and highlights common breakdowns
accessibility
Excerpts from a presentation of accessibility related user quotes captured during user tests.


Quantitative Data Gathering
Lower than acceptable scores helped to establish the need for product improvement to stake holders.
Participants were also asked 3 fill-in questions at the end of the survey. Answers were matched to score ranges.
Create personas
Group ideation
Jobs-to-be-done


Creating team cohesion

Sketching
Style guide

A usability style guide walks through all possible interaction devices (e.g. form inputs, accordion controls, buttons) in a macro-to-micro fashion and gives its’ reader both a broad sense of how each device should be experienced as well as precise directions regarding functionality, accessibility, and layout. The guide is a complete design tool set so that someone working on a feature at 1:30 pm in Bangalore who has a question is not waiting on me who is snoozing away at 3 am in Chicago to get an answer. It empowers them to make decisions.
The prototype I give developers to work from needs to contain some of the directions from the style guide and give them a one-click reference to the one spot in the guide to which they must refer so they can stay in the mental flow of their work.
Wireframe

This developement team struggled to comprehend wireframes or flow charts as these had never been put in front of them before. I found it easiest to make what I call "proto-frames" in which decision trees are presented using styled, non-interactive UI elements.
prototype


Interactive protype of expanding patient banner for testing

Interactive worklist of patients consolidating patient tasks
Get the full feel for the user flow. Consider these in the light of our personas. If Overwhelmed Olivia is interrupted while using this, would she be able to pick up where she left off easily? Would Not-tech-savvy Nora be able to discover the functionality easily? Is this too many clicks for Frustrated Frank?
Validate possibility of design with development team.
Pre-testing iterations are done to make sure all requirements are met. This lets me poke through all interaction possibilities and often uncovers the need for new requirements.
I recruit 5-10 users from an advisory board consisting of customers willing to participate in product imrpovement. Our participants join in a Webex call and are given keyboard and mouse control to directly interact with the UI.
I set the test objectives, writing the test plan, create at least 3 different presentations of test results depending upon the audience.
Successful or failed assumptions are a clear benchmark to reference when making follow-up design recommendations. Some designs meet their end right here. They are not proven through testing to be an improvement.
One item consistently tested was a banner showing patient details. With the addition of customers in the UK the online patient record needed to display a patient banner compatible with their National Health System guidlines. This also provided an opportunity to give users a look across patient data in one glance without having to click around.
Test presentations can get long and wordy! Encapsulating feedback into a word cloud provided another way to keep the audience engaged.
Recommendations on how to iterate or move forward on designs that were user tested.
Original feature
Little of the functionality was used. White buttons below patient name are unituitive and require "hover and discover" to reveal their function (which does not match the icon...at all). Much of the data shown is not used at all.
First redesign
Initial redesign adhering to UK National Health System regulations. Functionality of incons moved to drop menu. A cleaner design to the top portion with 5 expandable sections beneath to show more detail. Given the diverse nature of our user base, the sections of the banner are customizable to display what a particular client would need.
Test results
Expanding and collapsing controls proved to be problematic. In addition users requested that certain features not be moved into the "quicklinks" drop down.
Redesign
Expand/collapse changed to a drawer control. Favorites icon moved back to next to patient name.
Feature Release
Content cleaned up, buttons remain.
Better banner released.