Humana’s online sales flow for small businesses purchasing healthcare benefits was underperforming—causing user drop-off, confusion, and low conversion rates. The process was complex, with unclear language, inconsistent interface patterns, and a lack of user trust in pricing transparency.
As the UX lead on a cross-functional team (designer, copywriter, researcher, and UX strategist), I:
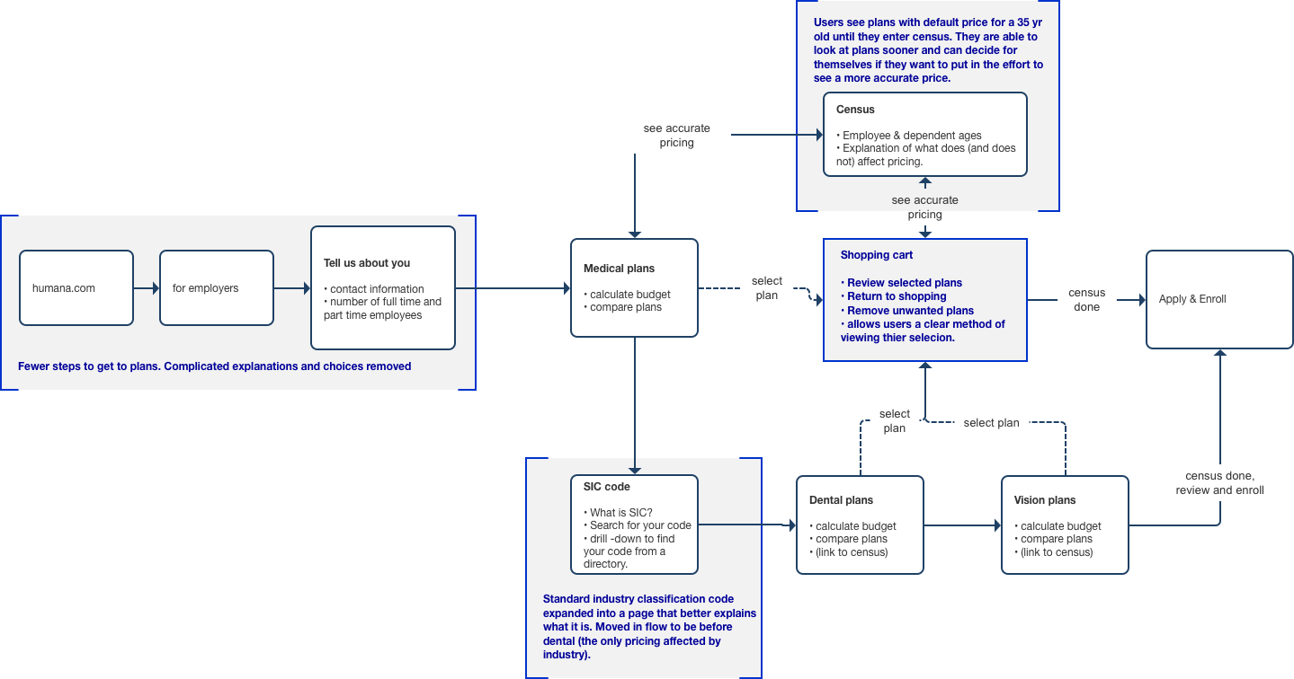
Issue #1
Small business owners had to go four pages deep to shop for plans. Most thought they were lost. When finally on the right page they were faced with an abstract choice between plan structures. Small business owners juggle roles and lack the expertise that a dedicated HR person would bring to shopping for benefits. Stumped, they stopped here.
Issue #2

Standard industry classification (SIC) lookup was a required field before users could see any plans. Most business owners do not know their SIC code and would have to ask their accountant.
This is too much work for one field with a look-up function to do. There are hundreds of SIC codes and sifting through them in a single lookup field was an exercise in guesswork and frustration akin to reading an encyclopedia through a keyhole.
Issue #3

Users would select a plan and then be faced with this dialog box. It was not easy to spot the plan one has just selected in this list.
No one knew what to do next. It was unclear whether or not the next step was to Review selections. How does one keep shopping for plans? Navigation to Dental or Vision was not clear.
Issue #4

Poor indicators on an enrollment page caused many customers to fail to set up benefits. Customer support had to constantly monitor the enrollment process in order to make sure businesses were signing up in a timely way.
Employees would go through enrollment steps and not submit their benefits selections at the end. Support teams at Humana had to re-open enrollment for customers who failed to enroll properly.
Team ideation
wide ranging brainstorms exploring what is possible.
Heuristic evaluation

Used in combination with heuristic evaluation
Issue #1
Move specific information requests into the exact spot they are needed. Make plans easier to find.
Give the people what they want. Allow users to see plans and tentative pricing within the first couple clicks.
Add flexibility. Improve exploration. Add methods for comparison shopping. Make it easier to adjust plans pricing and set a budget.
Issue #2

Instead of a field this look up became a page where users could look up their code and move on.
We also put this into context. Instead of blocking shoppers from looking at ANY plans, This page would be the entry to looking at dental plans (the only benefit whose pricing is affected by industry).
Interactive prototype (Humana branding removed)
View prototype
Issue #3

Creating a shopping cart page for selected plans would match the mental model users bring to any online shopping experience.
Interactive prototype (Humana branding removed)
View prototype
Issue #4

As I interrogated the contents and actual enrollment process I realized that some items originally positioned as "steps in the enrollment process" weren't really enrollment steps. I moved those out and added a clear "Submit" button.
Created two different prototypes to comparison test with users.
Interactive prototype (Humana branding removed)
View prototype
Remote user testing via Webex took place every other sprint. This kept UX updates a couple of sprints ahead of the development teams so that everything they built had been vetted with customers. In advance of each test I would present the prototype to development and data services to insure that the design didn't have any gaps and remained within the realm of possibility. I would then outline a test plan and work with our researcher to write a script of questions.
Local small business owners were recruited to come in to our office and go through the shopping flow in person.
Issue #1
Repeated testing and iterating proved that some questions we were putting to insurance shoppers were outside the realm of comprehension for the layperson. Some features were reiterated, failed in testing 3 or 4 times and finally abandoned. This is how it should be.
Issue #2

Successful on the first test. Testers moved through this portion in under a minute. Update was able to be executed and added to the flow quickly, removing what had been a huge barrier in users' flow.
Interactive prototype (Humana branding removed)
View prototype
Issue #3

The cart metaphor helped greatly. One iteration and re-test was needed to clarify how to return to shopping for more plans before being incorporated.
Interactive prototype (Humana branding removed)
View prototype
Issue #4

Two versions of the new "enrollment" flow had been designed. In testing both were equally successful and neither showed aggregious usability problems. We decided to go with the design that would be the least layout change and was easiest for development to execute.
We needed to re-iterate and re-test to make sure the employee notification process was clearer. Releasing this update relieved the need for Humana staff to monitor customer enrollement or re-open enrollment periods.
Interactive prototype (Humana branding removed)
View prototype